快新聞/快逃!花蓮馬太鞍溪「凌晨再現新堰塞湖」 官方紅色警戒持續
即時中心/林耿郁報導
鳳凰颱風降級遠離,但過去幾天為東部地區帶來驚人降雨,萬榮鄉明利村更慘遭滅頂;屋漏偏逢連夜雨,花蓮馬太鞍溪今(13)天凌晨再度山崩,出現新的小堰塞湖!官方提醒民眾保持警覺,以防未來溢流、潰堤的嚴重災害再次重演。

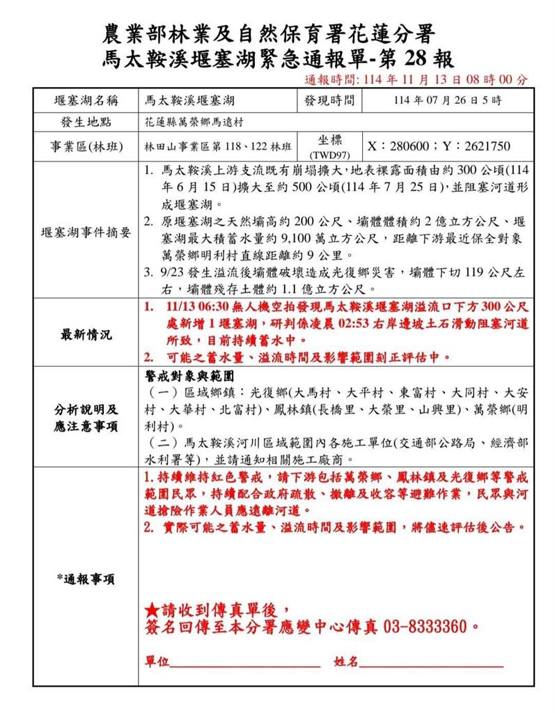
又來!據林業及自然保育署資訊,今天清晨無人機空拍發現,在舊堰塞湖溢流口處前300米,又出現新一處堰塞湖。
推測應係今天凌晨2點53分左右,右岸土石崩塌阻塞水路後所形成堰塞湖,目前相關單位正估算可能之蓄水量與溢流時間。
林保署花蓮分署持續維持「紅色警戒」,提醒下游光復鄉、萬榮鄉與鳳林鎮警戒區域民眾,繼續配合政府疏散、撤離及收容,所有人遠離河道,嚴防再次遭逢巨大災難與損失。





