個資外洩「台灣20萬戶受影響」酷澎急道歉發2億補償金
財經中心/陳妍霖 林大帷 台北報導
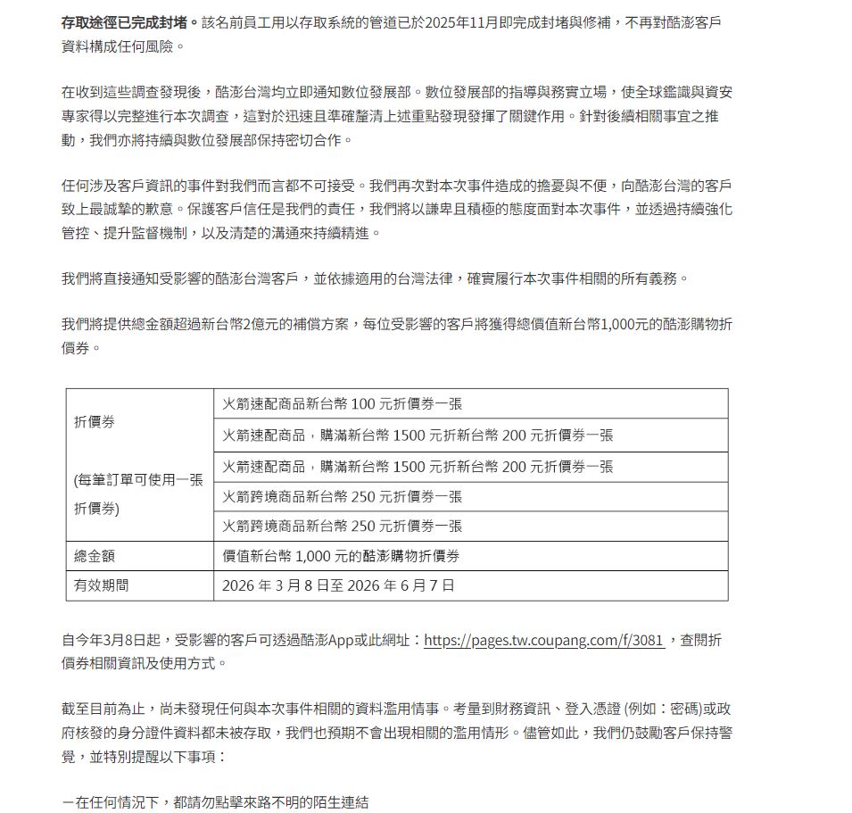
南韓電商平台酷澎去年在韓國發生大規模個資外洩,如今也燒到台灣,數發部證實,經過資安公司鑑識,超過20萬的台灣用戶個資被非法讀取,消息一出,引發用戶恐慌,「酷澎台灣」緊急滅火,除了道歉外,也宣布將針對每位受影響的用戶,每人發放1000元折價券,補償金額超過2億元。

秀出手機上的大量簡訊,受害人指證歷歷說,「像我的酷澎是有連接Line Bank,所以它就會說你的Line Bank裡面有多一些點數的什麼折抵啊等等這樣子,可是就是我因為我很久不用Line Bank了」。因為南韓電商平台酷澎發生大規模個資外洩,燒向台灣,數發部發新聞稿證實,經過資安公司鑑識,超過20萬的台灣用戶個資被非法讀取,不排除開罰,消息一出,引發用戶恐慌。

受害會員進一步指出,「我有收到交易異常跟那個簡訊的通知,就是說那個就是有突然有很大量的簡訊,會在你的email裡面發生這樣子,這是假的,因為我最近就是酷澎的,其實在過年前就買完了,然後突然就發現很多又有什麼到貨通知,沒有這個東西啊」。
還有酷澎會員說,「沒有收到什麼異常的電話,詐騙集團的話,不認識的電話就不接囉」。
沒收到異常電話,不代表個資沒外洩,畢竟用戶姓名、電話、email、配送地點、近5筆訂單記錄等敏感資訊,都屬於高風險,在數發部出手後,酷澎也急滅火,發出道歉聲明,同時也宣布將針對每位受影響的用戶,每人發放1000元折價券,補償金額超過2億元。


資安專家查士朝指出,「因為它是權限設定有問題,那這些資料有被存取,詐騙集團有可能利用他取得最近五筆的這樣子的一些交易的這些紀錄,那跟你去做一些詐騙」。資安專家也提醒所有會員,來路不明的簡訊或電話,都要謹慎留意。




